About The College
College Of Computer Science And Information Technology


About College of Computer Science and Information Technology
The college was established in the academic year (2017-2018) to keep pace with the escalating and growing developments in the field of computer science and information technology. The college offers a bachelor’s program in the specializations of (computer science, information technology, and software). The College of Computer Science and Information Technology is considered one of the active colleges at the local and regional levels in Rafd. The labor market is full of qualified specialists who can keep pace with the changes and rising requirements in the field of information technology. The college is considered an incubator for many innovations research and applied achievements that serve the level of the educational process at the university.

CollegeCouncil
From Left to Right:
Lecturer. Dr Idris Muhammad Hussein (Vice Dean for Scientific Affairs and Postgraduate Studies)
Asst. Prof. Dr Ahamad Chalak (Dean of the College of Computer Science and Information Technology)
Asst. Prof . Dr Adham Abdel Wahab (Vice Dean for Administration Affairs)
Lecturer. Dr Shehab Ahmed Ibrahim (Head of Computer Science Department)
Lecturer. Dr Shahla Othman Omar (Head of Software Department)
Assistant Teacher Oguz Muhammad Hussein (Head of Information Technology Department)
Lecturer. Dr Ahmed Fakheraldian

Vision The message and goals
The College of Computer Science and Information Technology is keen on the quality of educational outcomes and is concerned with providing an advanced level of scientific research, through commitment to outstanding performance focusing on all the basic axes of the educational process and providing the necessary cadres, equipment and educational resources.

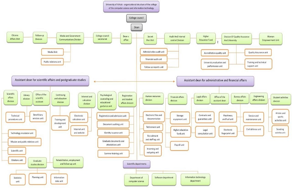
Structural College organizational

Geographical location of the college
The College of Pharmacy is located in the city of Kirkuk (Iraq) within the Kirkuk University complex in the Al-Sayadah area
Arabic
English 