About College
Education for Humanities Sciences
About College College of Education for Humanities
The College of Education for Humanities is one of the pioneering colleges at the University of Kirkuk. It was established on 2002/7/21, which is one of the largest colleges in terms of the number of its teaching and employment cadres and the number of its students. It included, upon its establishment, three departments (Arabic Language - English Language - History)
COLLEGECOUNCIL
| Dean |
Asst. Prof. Dr. Farhad Aziz Muhyiddin |
-3 |
| Vice- Dean for Administrative Affairs |
Asst. Prof-Dr. Mohmmad Abdulla Mohammad |
-4 |
| Head of English Department |
Asst. Prof-Dr. Safwat Hawar Al- Bazzaz |
-5 |
vision mission and goals
Vision
Enhancing the educational, learning and ethical standards corresponding other local and international universities.
Message:
Participating in presenting, improving and promulgating knowledge via conferences and scientific and literary symposiums.

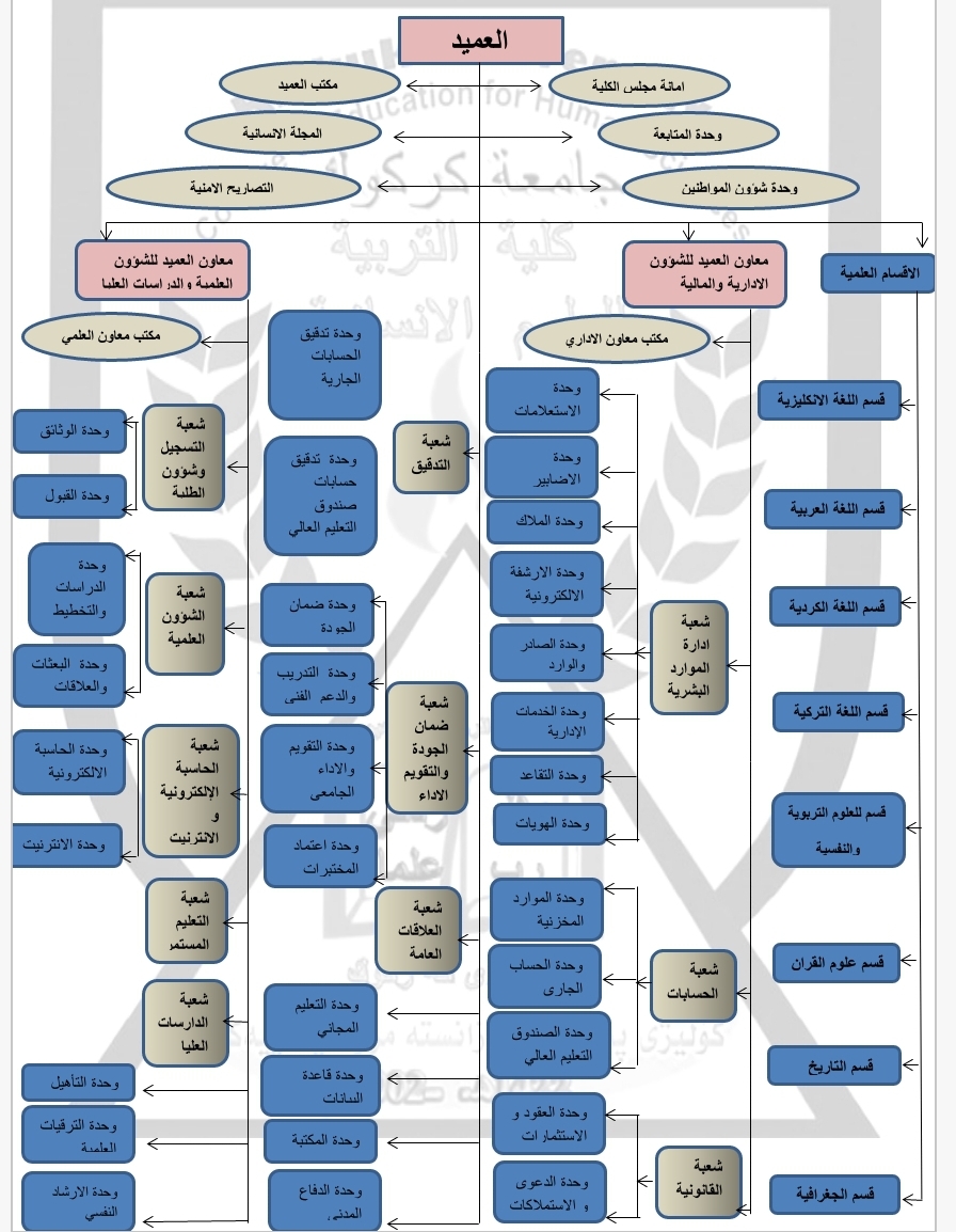
structure college's organizational

Geographical of the college location
The college is located in the city of Kirkuk (Iraq) in the university complex area in the Al-Sayadah area
كلية التربية للعلوم الانسانية – جامعة كركوك
Arabic
English 

